
为深入学习贯彻习近平新时代中国特色社会主义思想,激发青年学生创新精神,培育创业意识,提升创业能力,4月27日,由校团委主办、物理与电子信息学院承办的第十四届“挑战杯”中国大学生创业计划竞赛内蒙古师范大学选拔赛(决赛)圆满落下帷幕。党委委员、副校长韩巍到会指导,评委老师、相关部门负责同志、各学院师生代表200余人参加决赛启动式。

决赛分科技创新和未来产业、乡村振兴和农业农村现代化、社会治理和公共服务、生态文明建设和绿色低碳发展、文化创意和区域交流合作5个赛道,采取公开答辩的方式进行,参赛选手对参赛作品进行路演答辩、演示和介绍,评委根据参赛团队的答辩情况,进行提问。

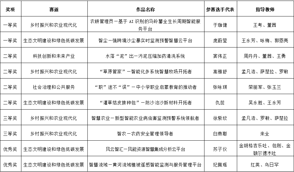
经过紧张激烈的角逐和评委老师的认真评审,最终米乐官网荣获一等奖2项,二等奖4项、三等奖2项,优秀奖2项,并获得“挑战杯”。


本次“挑战杯”比赛充分展现出新时代大学生挑战自我的竞赛精神和创新精神,提高了广大青年学生的综合素养,促进了学生参与创新创业的积极性,相信在日后的竞赛中米乐官网师生能够取得更优异的成绩。